时尚女王范冰冰,因为2018年的事情,演艺事业受阻,商业价值归零,受到很多人的抵制,导致很长时间没有出现在大家的视野里。
在外界的传闻中范冰冰顶着压力选择了逆风而行,多次尝试复出,不仅开始拍摄国内的杂志,同时更是受邀参加了走秀活动。朋友圈,社交平台,也是经常看到范冰冰的身影。
本以为顺风顺水,加之范冰冰多年来在娱乐圈积攒的人脉资源,再次复出也定然是水到渠成的事。谁料想最近几个月范冰冰的商业官司却接连上身,如此的变化,让人不自然的为范冰冰的复出之路而感到坎坷。

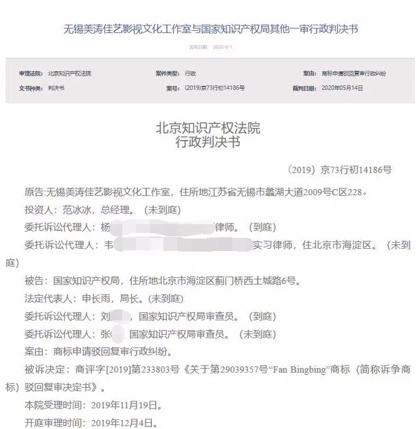
近日,在法院审判信息网公布的裁判文书中,我们能看到范冰冰在其商业布局的路上确实没有那么一帆风顺,由于她用自己名字的拼音申请注册商标时被驳回,因此一纸诉状将国家知识产权局给告上了法庭。

这份判决书是9月1日发布的,判决日期是今年的5月14日,裁判书显示原告系范冰冰的公司——无锡美涛佳艺影视文化工作室,被告是国家知识产权局,案由为商标申请驳回复审行政纠纷。

据悉,范冰冰曾想使用自己的名字拼音大小写“FAN BING BING”“fan bing bing”注册申请商标,其中,注册在21类上的第29039357号“Fan Bingbing”商标被国家知识产权局以该商标构成《商标法》第31条所指情形为由,将其指定使用在其余复审商品上的注册申请予以驳回。范冰冰不服此决定,这才起诉了国家知识产权局。

根据裁定书显示,该案的判决结果为范冰冰胜诉,撤销了国家知识产权局驳回范冰冰申请注册商标的回复决定书。
该案的胜诉也标志着,范冰冰成功获得了申请注册的商标,也就是说范冰冰进一步扩大了自己的商业版图。

“市场未动,商标先行”,范冰冰人还未复出,商标注册就已经安排上了,由此可见,范冰冰本人及其担任投资人的无锡美涛佳艺影视文化工作室知识产权保护意识还是很强大的。
据查询,至今为止,无锡美涛佳艺影视文化工作室一共申请了500多个商标,多为范冰冰本人及其弟弟范丞丞的名字所有相似的名称,涵盖多个类别。

商业上取得了不错的进展,范冰冰的复出之路也明朗了许多。这段时间,范冰冰拍摄了很多大牌杂志的封面,出席了很多公开活动,也官宣了多个大牌的代言人。
另外,由范冰冰主演的国际大片《355》也官宣了具体的播出日期,商业价值的回升,以及一部待播的大片,范冰冰重回巅峰,指日可待。
现在越来越多的明星开始重视知识产权保护,而对于企业来说,商标是一项无形的资产,企业更应该增强商标注册保护意识。及时将与企业相关的商标进行注册,有利于防止他人恶意抢注、搭便车现象,维护企业利益。
若您对商标注册的相关信息不是非常了解,可以选择正规的代理公司,带路商标网以诚信立业,为客户提供最专业的商标代理服务。