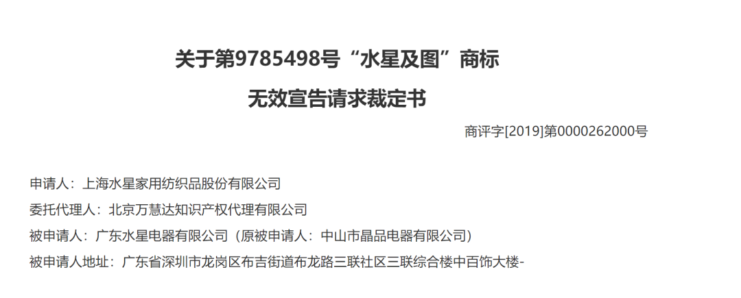
已经注册7年之久的第9785498号“水星及图”商标(核定在第11类“灶具;热水器”等商品上)(下称“争议商标”)被认定为对“被子、床单、被罩”上的第4861666号“Mercury及图”驰名商标的翻译、摹仿,属于“不以使用为目的囤积商标”的情形,被无效宣告;

2011年8月1日,王某某在第11类相关商品上申请注册第9785498号“水星及图”商标(图样见下)。该商标经部分驳回后于2012年10月14日在第11类的“灶具;热水器;电炊具;厨房用抽油烟机;”上获得注册。

2018年4月上海水星家用纺织品股份有限公司对争议商标提起商标无效宣告请求。在商标无效程序中,国家知识产权局认定申请人的第4861666号“Mercury及图”(图样见下)商标作为核定使用在“被子、床单、被罩”等商品上的商标,经过申请人长期、广泛的使用与宣传,已经为相关公众所熟知。

争议商标原注册人申请注册与第4861666号“Mercury及图”商标近似的争议商标,系对申请人商标的翻译、摹仿,可能损害到申请人的合法权益。因此,争议商标的注册已经构成修改前《商标法》第十三条第二款所指“就不相同或者不相类似商品申请注册的商标是复制、摹仿或者翻译他人已经在中国注册的驰名商标”之情形。同时,争议商标原注册人还申请了“好想你”“立白”“优乐美”等与他人具有一定知名度的商标。
据此,国家知识产权局对争议商标予以无效宣告。





若您对商标注册的相关信息不是非常了解,可以选择正规的代理公司,带路商标网以诚信立业,为客户提供最专业的商标代理服务。