作为一名商标代理人,在客户选择类别时往往会出于职业习惯给客户推相关联类别,好多客户都会觉得现在企业还没有发展那步,费用原因或者其他原因,不听从商标代理人建议,带路网小编告诉您,代理人不是为了收取代理费给您推多类别。
一个真实的事例:

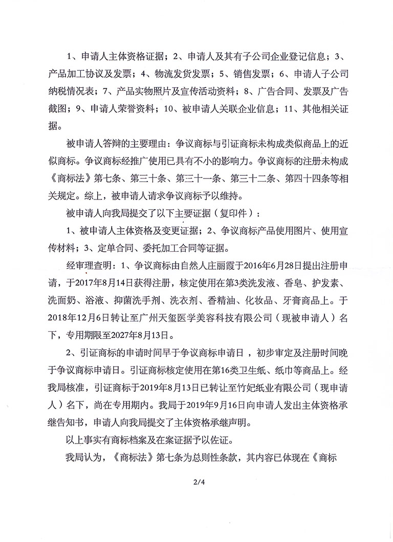
2018年10月 ,竹妃纸业有限公司向国家知识产权局提出对2017年08月14日下证,注册号 20459862,名称“zoffe”商标提出无效宣告的申请。国家知识产权局于2019年12月对该案件作出了处理,驳回竹妃纸业有限公司的请示,其注册号:20459862的商标继续有效的决议。




当一家企业发展壮大,想开拓新的产品,发现商标被其它公司注册并投入使用。不管如何婉惜,后悔都无济于事。要知道在我国商标注册遵循在先原则。
商标多类注册好处简言之就是以下两点:
1、避免发生企业壮大之后,当生产经营的范围可能会扩展到以前没有规划的行业或者商品,却发现自己使用多年的商标在这个领域已经被他人注册了的尴尬情况。如果发生这种情况,重新注册商标势必会给企业带来非常大的负面影响。
2、避免他人恶性的抢注或者弱化企业商标。在企业做大后,如果企业的商标名称被他人抢注,比如康师傅是方便面的商标,如果有人注册在马桶上面,那对于康师傅公司来说,完全丑化了其商标品牌性,如果没有进行多类或全类的保护,那康师傅只能眼看着他人恶意丑化其商标,并且采用搭便车的方式。
所以,商标多类注册不是只是成熟企业才有的行为,公司起步之初,就应该将商标保护纳入发展战略之中,商标多类册是商标注保护最基础的方式的之一。
商标注册可以是为企业争取储备商标的一个途径,在实际运用中,商标注册需要经历的时间很久,所以提早进行商标布局有利于企业商标的积累,在后续的使用或者防御中起到一定的作用。若您急着需要使用商标可以通过商标购买的方式来获取,您对商标购买的相关信息不是非常了解,可以选择正规的代理公司,带路商标网以诚信立业,为客户提供最专业的商标代理服务。