主页 > 知识库 > “金龟子”商标再起波澜!第37045850号“金龟子”商标准予注册的决定

“金龟子”商标再起波澜!第37045850号“金龟子”商标准予注册的决定

热门标签:电话机器人软件哪个好用 青岛智能外呼系统厂家 外呼智能系统报价 贵阳防封卡外呼系统原理是什么 新乡百应电销机器人怎么样 公司400电话办理的好处 甘南智能电话机器人 腾讯地图标注中心官网 安国代理外呼系统

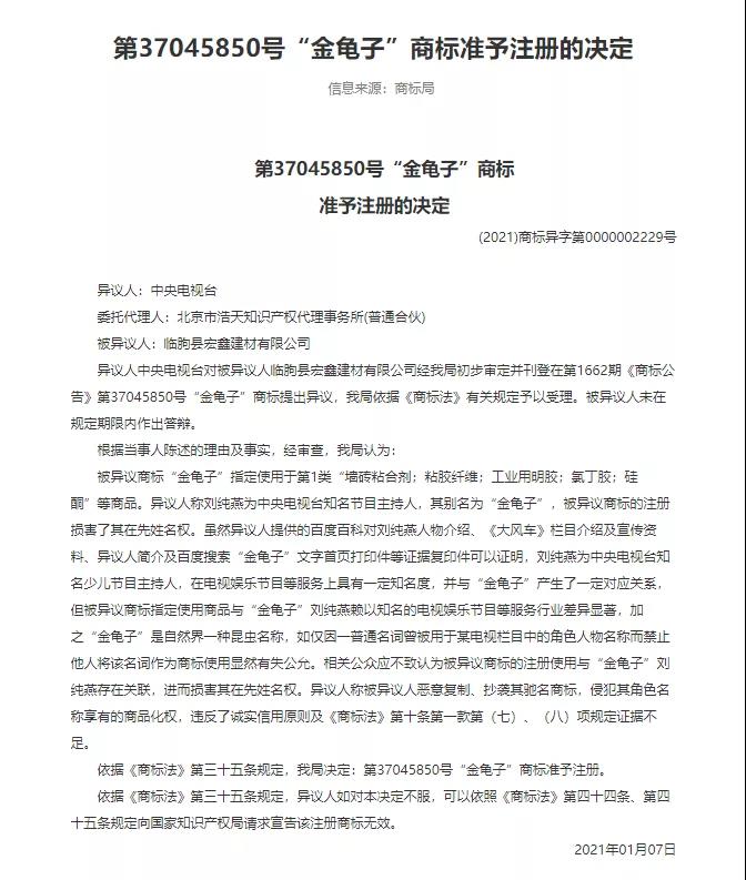
2019年底,备受关注的“金龟子”商标无效案尘埃落定。北京市高级人民法院二审认定“金龟子”系第三人刘纯燕的艺名,其亦享有在先姓名权,同时,因刘纯燕主持的少儿类节目多为寓教于乐性质的节目,与诉争商标第13029596号“金龟子”核定使用的“教育、培训”等服务在服务的目的、内容、方式、对象等方面存在较大重合和关联性,认定李某注册“金龟子”商标的行为侵犯了刘纯燕的在先权利,判决驳回李某的上诉请求,维持北京知识产权法院作出的争议商标“金龟子”予以撤销的判决。近日,从商标官网了解到第37045850号“金龟子”商标核定在“墙砖粘合剂;粘胶纤维;工业用明胶;氯丁胶;硅酮”等商品与“金龟子”刘纯燕赖以知名的电视娱乐节目等服务行业差异显著,加之“金龟子”是自然界一种昆虫名称,如仅因一普通名词曾被用于某电视栏目中的角色人物名称而禁止他人将该名词作为商标使用显然有失公允。相关公众应不致认为被异议商标的注册使用与“金龟子”刘纯燕存在关联,进而损害其在先姓名权。遂决定:第37045850号“金龟子”商标准予注册。





若您对商标维权的相关信息不是非常了解,可以选择正规的代理公司,带路商标网以诚信立业,为客户提供最专业的商标代理服务。

标签:大连 滁州 池州 东营 娄底 浙江 呼伦贝尔 沧州

巨人网络通讯声明:本文标题《“金龟子”商标再起波澜!第37045850号“金龟子”商标准予注册的决定》,本文关键词  金龟子,商标,再起,波澜,;如发现本文内容存在版权问题,烦请提供相关信息告之我们,我们将及时沟通与处理。本站内容系统采集于网络,涉及言论、版权与本站无关。
  • 相关文章
  • 下面列出与本文章《“金龟子”商标再起波澜!第37045850号“金龟子”商标准予注册的决定》相关的同类信息!
  • 本页收集关于“金龟子”商标再起波澜!第37045850号“金龟子”商标准予注册的决定的相关信息资讯供网民参考!
  • 推荐文章