15年来,为全国50万+企业提供互联网数字化基础应用服务。
知 识
0514-86177077
9:00-17:00(工作日)
首 页
企业400电话
Hot
网站☯建设
微网小程序
商标✡知产
网络营销推广
AI电话机器人
热
彩铃©短信
增值拓展业务
新
主页
>
知识库
> 一带一路波兰商标注册流程图
一带一路波兰商标注册流程图
热门标签:
谷歌地图标注错误
腾讯地图标注单击事件
济宁地图标注app
宿迁外呼系统一般多少钱
贵州保险智能外呼系统销售价格
周口电话机器人哪家公司做得好
ai智能外呼系统交互运营
外呼系统可信吗
电话机器人卖什么产品好
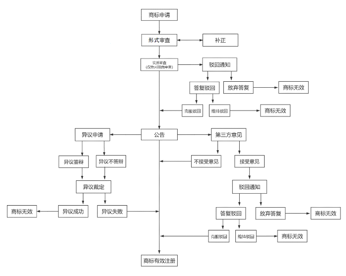
商标申请经历形式审查、公告及注册阶段。因异议、第三方意见不予注册的,可以在指定的期限内8向华沙大区行政法院提起诉讼,如一审败诉不服的,可以向最高行政法院提起上诉(知识产权相关的行政确权诉讼案件一般为二审终审)。
标签:
合肥
德宏
池州
阳江
陇南
山南
惠州
日照
巨人网络通讯声明:本文标题《一带一路波兰商标注册流程图》,本文关键词 一带,一路,波兰,商标注册,;如发现本文内容存在版权问题,烦请提供相关信息告之我们,我们将及时沟通与处理。本站内容系统采集于网络,涉及言论、版权与本站无关。
相关文章
下面列出与本文章《一带一路波兰商标注册流程图》相关的同类信息!
一带一路波兰商标注册流程图
商标申请经历形式审查、公告及注册阶段。因异议、第三方意见不予注册的,可以在指定的期限内8向华沙大区行政法院提起诉讼,如一审败诉不服的,可以向最高行政法院提起上诉(知...
10-23
长治外呼系统是什么
电话语音外呼系统是企业为解决人工销售呼叫量低、意向客户少、人员拓展困难、拓展客户成本高等问题而推出的基于人工智...
11-27
银行自建型客户服务中心的价值在哪里?
随着市场竞争的日益激烈和银行经营重点的变化,各大商业银行为了提高客户满意度、占领更多的客户市场,纷纷建立了客户...
10-22
公司怎么办理了400电话(400全国服务电话办理400电话)
公司怎么办理了400电话(400全国服务电话办理400电话) 作为一个有追求的企业,为了提高服务质量,吸引更多潜在客户,许...
08-14
电销机器人未使用会怎么样(ai电销机器人国内十强)
大概一个月以前,电销机器人未使用会怎么样我被调到了跟进二组,电销行业的同仁都知道,跟进二组就是不去做哪些筛选数...
11-28
微博营销其实作用很多绝不次于微信
微信的强势在某种意义上遏制了微博的发展,虽然两者并不是传统意义上的对手,但是不可否认一个更具包含性的微信对微博...
10-19
济南移动呼叫中心系统办理服务商,呼叫系统-热门
一企嗨电话营销系统 1.当前的电销场景有哪些困扰? 1)手机.卡频繁被封,电销业务难以启动; 2)销售人员号码被标注,...
12-17
Linux配置实现免密钥登录过程解析
1.ssh命令 在linux中,可以通过ssh命令来登录另一台服务器。打开两台linux虚拟机,一台Linux01的ip为192.168.226.128,另一台linux02为...
10-16
拉萨销售电销机器人费用(拉萨销售电销机器人费用高吗)
本文目次一览: 1、电销呆板人几何钱一台,详细是怎样免费的? 2、智能德律风发卖呆板人几何钱 3、电销呆板人几何钱?...
11-25
SQL Server游标的介绍与使用
游标概念 数据库操作中我们常常会遇到这样情况,即从某一结果集中逐一地读取一条记录。那么如何解决这种问题呢?游标...
10-18
电销系统什么价格?
跟着国际客户办事市场对智能客户办事呆板人需求的不时增进和天然说话处置惩罚等人工智能技能的不时提高,置信各类实体...
11-25
python解决12306登录验证码的实现
在家无聊,线代和高数看不懂,整点事情干,就准备预定回学校的高铁票,于是就有了这个文章 准备工作 1.pip安装chromedive...
10-18
昆明外呼系统中心官网(云南外呼公司)
本篇文章给大家谈谈昆明外呼系统中心官网,以及云南外呼公司对应的知识点,希望对各位有所帮助,不要忘了收藏本站喔。...
11-06
400699555是什么电话4006995555是什么电话
400699555是什么电话4006995555是什么电话以下内容由巨人400电话代理商小编整理发布。 是招商银行客户服务的外呼热线。该电话...
05-16
电销资源号码
2.高速运行:就工作效率而言,人工电话销售人员肯定跟不上ai智能电话机器人。演讲设置后,结合呼叫技术,机器人自动拨打...
10-24
在印度记录商标的转让和许可
商标可以从一个人转移到另一个人吗? 商标可以像其他资产一样从一个所有人转移到另一个所有人。转让可以是临时的,也...
10-23
电销卡去哪买好呢(电销电话卡哪个比较便宜)
今日给各位共享电销卡去哪买好呢的常识,其间也会对电销电话卡哪个比较廉价进行解说,假如能可巧处理你现在面对的问题...
06-17
400号码办理流程是怎么样的?(400号码办理条件)
1、选择企业心仪的400号码(选择一个号段),确定月或者年最低标准消费。 2、拨打办理400免费电话公司咨询相关功能。 3、...
11-07
处理客户投诉的经典“六字诀”
客户都是有思想的,有思想就会有理解和处事的差异,在服务客户的过程中,不可能听到的全是赞美声,遇到投诉在所难免。...
10-22
避免恶意诉讼权责提前看清
来源:三湘都市报 据湖南省高院通报,2019年,全省法院全年共审理知识产权民事一审案件12476件,其中,著作权案件最多,...
10-23
白名单电销卡渠道-三五电销卡购买
白名单电销卡渠道-三五电销卡购买 电话销售目前遇到的情况基本上是封卡封号的问题,封卡封号是很影响电话销售工作效率...
06-24
h2电话外呼系统(电话外呼系统价格)
本文目次一览: 1、德律风发售外呼体系有哪些功能? 2、外呼体系是如何用的? 3、德律风被动外呼体系 4、外呼体系如何用...
11-26
怕被坑,怕套路,购买物联卡看看这篇文章就够了!
怕被坑,怕套路,购买物联卡看看这篇文章就够了!随着近年来物联卡的广泛运用,物联网卡市场也开始变得混乱起来,从运...
10-13
电销机器人最新排名(市面上的电销机器人价格)
本文目录一览: 1、电销机器人品牌排行,邻近客能进前五吗?2、智能机器人十大排名3、电销机器人公司排名,电销机器人...
11-28
地图怎么添加自己公司的名字?百度地图怎么添加自己的公司名字?
腾讯地图怎么添加自己的公司? 您好,您可以通过腾讯地图“意见反馈”把问题具体详细信息反馈给我们,或者加入腾讯地...
11-26
武汉不封号电销系统多少钱一张,电销软件-优秀
武汉不封号电销系统多少钱一张,电销软件它具有从广泛的客户、行为、业务和渠道来源,在规模上和实时地、分析数据的内...
12-16
手机外呼系统怎么样(外呼系统好用吗)
本文目次一览: 1、手机外呼零碎抉择哪家的好? 2、外呼零碎怎样样? 3、手机外呼零碎怎样样? 4、德律风外呼零碎怎样样...
11-25
库卡机器人
外呼机器人是目前智能客服系统中的一项重要功能,也是众多有电销需求企业的刚需。【库卡机器人】 除此之外还有一些O...
10-24
开通400电话费用有了统一的400电话号码整个形象都不一样
随着400电话对企业的影响越来越大,很多企业开始办理这项业务,但很多人对成本知之甚少。让我们看看办理400号码需要多少...
01-12
腾讯地图如何标记入驻?腾讯地图如何设置标记入驻标?
商家如何入驻腾讯地图? 商家如何入驻腾讯地图?腾讯地图只要在APP上面下载,不管是个人还是商家,直接进入界面可以查...
10-08
怎么办理400电话?(怎么注册400电话)
怎么办理400电话? 1、选择企业心仪的400号码(选择一个号段),确定月或者年最低标准消费。 2、拨打办理400免费电话公司...
11-07
古玩短视频运营要怎么来做
对于玩古玩的人以前主要的推广方式以图片文字为主,但是随着自媒体的到来,完全打破了传统的推广方式,相比图片来讲,...
03-01
物联卡插拔式和贴片式的区别在哪
物联卡插拔式和贴片式的区别在哪? 制造的材料不同,成本也不同,看你应用的领域。这家还可以,合作过车联网 物联卡插拔式和...
10-13
pytorch_pretrained_bert如何将tensorflow模型转化为pytorch模型
pytorch_pretrained_bert将tensorflow模型转化为pytorch模型 BERT仓库里的模型是TensorFlow版本的,需要进行相应的转换才能在pytorch中使用...
10-18
青岛回拨外呼系统(电话外呼回拨系统)
本文目录一览: 1、电销外呼系统哪个好?2、电话自动外呼系统3、外呼系统是什么?4、新型外呼系统,如何操作?5、为什么...
11-27
怎么找专业的深圳市旅游行业快手代运营公司?
怎么找专业的深圳市旅游行业快手代运营公司?快手一向都是许多深圳市旅游行业广告主或是媒体人的脑疼问题,因为快手运...
03-01
地图的智能化升级百度地图标注领先一步
凡是开车的朋友都知道,使用地图导航时,往往需要在行驶的过程中变更目的地或路线,如果要手动去输入,会非常不方便和...
04-14
增多与消费群众之间的了解,企业不可缺少400电话办理
400电话办理提供给企业共同的名誉。以前固话普遍总是8位,加电话区号普遍在十一位数或是12位数,这让消费群众突然没办法...
12-23
巨人科技专做400电话的专业网站
巨人科技,作为一种可以办理400电话的网站,还有很多人对这个不是特别了解。而且刚一听见的话,可能还会听成是卖食品的...
05-15
抗封电销卡高频外呼专用
抗封电销卡高频外呼专用 作为今年全国两会的“重头戏”,在接受第十三届全国人大三次会议审议的民法典草案,也对此多...
11-18
浅谈百度的一些产品对优化推广起到的作用
自从百度百科在官方公告里称:取消扩展阅读,参考资料的链接加上nofollow标签后,这几天站长论坛里讨论这个事情的帖子还...
10-19
中山电销外包招聘群有哪些(中山市电商客服招聘)
本篇文章给大家谈谈中山电销外包招聘群有哪些,以及中山市电商客服招聘对应的知识点,希望对各位有所帮助,不要忘了收...
06-02
安康朗玛电销卡(朗玛卡客服)
本文目录一览:1、朗玛移动卡号无服务2、朗玛移动卡实名后做电销有什么风险吗3、电话营销用什么卡不封号?4、朗玛移动怎...
07-10
申请400电话号码什么样的比较好?(400电话好申请吗)
申请400电话号码时,什么样的号码比较好呢?好的适合企业的号码,会在使用过程中,让企业事半功倍。 现在很多企业在申请...
11-07
专利赋能“烟台造”
来源: 中国知识产权报/中国知识产权资讯网 日前,荣昌生物制药(烟台)股份有限公司(下称荣昌生物)“全球首创双靶标...
10-23
400电话办理为何需要的时间比较长
我们都知道,在进行400电话办理的过程中事实上和我们自己来办理电话有一点最大的区别就是这个时候几乎是需要一段时间的...
03-11
上海市防封防封电话卡靠谱
在8月3日举办的国新办新闻发布会上,中国卫星导航防封防封电话卡靠谱系统管理办公室主任、北斗卫星上海市防封防封电话...
02-12
电话机器人怎么画图纸视频(电话机器人话术要怎么写)
本文目录一览:1、怎么画机器人简笔画简单2、怎样画机器人简单又好看3、霸气的机器人怎么画4、机器人画画三角形程序参...
05-30
400开头的官方电话400开头是催还款电话吗
(400开头的官方电话)(400开头是催还款电话吗)以下内容由巨人小编整理发布。 以400开头的电话不是某地的区号,而是免长途费...
01-12
“电话保险”成骚扰期待规范
“您好,我是保险公司电话营销中心的。”今年以来,很多市民都接到过保险营销员的电话。由于方便快捷、成本低,电话营...
10-19
PyCharm导入numpy库的几种方式
numpy导入 有两种方式可以导入: 第一种:输入代码块 在Terminal输入pip install numpy 第二种:视图 1.打开settings 2、打开Python In...
10-18
一带一路波兰商标注册流程图
商标申请经历形式审查、公告及注册阶段。因异议、第三方意见不予注册的,可以在指定的期限内8向华沙大区行政法院提起诉讼,如一审败诉不服的,可以向最高行政法院提起上诉(知...
10-23
本页收集关于一带一路波兰商标注册流程图的相关信息资讯供网民参考!
推荐文章
苏州数据外呼系统资费
机器人电销开发
云南电话外呼系统价格
外呼系统电销好干吗
高德地图标注商户地址
金融电销外呼系统
外呼系统打骚扰电话
荣成外呼系统
江苏语音外呼系统报价
纽曼咖啡厅地图标注
合力公司外呼系统
电销加微信机器人
华创e路航汽车美容店地图标注
成都高频外呼回拨系统多少钱
陟㕣
外呼系统接通无反应
宁夏手机自动外呼系统好用吗
地图标注需要手机一直定位
威海办理400电话号码
地图标注小图标怎么出来
电销机器人减肥
锦州400电话业务办理
句容外呼系统
400电话办理.商客通
成都400电话办理地址
提供ai电销机器人
西藏crm外呼系统
辽宁电商智能外呼系统
地图如何标注为大图标
四川电销卡外呼系统供应商
没有店面怎么在地图标注
南昌外呼系统加盟
香港东莞400电话是怎么申请
西安电话外呼系统公司
贵阳高频外呼系统
无锡400电话办理选易号网
智能手机地图标注注册
语音识别
保定语音外呼系统代理
高德地图标注准吗
400电话申请方法好么
400电话怎么办理是什么
墨西哥湾地图标注app
中山稳定外呼系统
腾讯地图标注撤销
美团美容店地图标注
长沙呼叫中心外呼系统
云南人工外呼系统哪家强
江苏400电话申请办理
杭州亮剑外呼系统价格
电销机器人与网关
地图标注数据核实点
腾讯地图标注企业地址
400电话办理加选信通网赢
山西太原400电话办理
全国地图标注自治区
中山全自动外呼系统软件
怎样在高德的地图标注公司
电话外呼设备系统合同
新乡电销机器人怎么样
苏州电销外呼系统推广
安阳防封号电销机器人供应商家
沈阳电话外呼系统业务
亮剑外呼系统图标
常州营销外呼系统价格
地图标注w是哪个方向标
外呼系统信号不好怎么调
宁波青牛防封电销卡
ai智能机器人外呼系统按键导航
电销卡批发
陕西陕西地图标注申请入口
400电话申请好干吗
沈阳联通400电话办理
全国数据外呼系统供应商
400电话申请选信通网赢
重庆呼叫中心外呼系统平台
暗黑2 地图标注
专业全行业电销机器人哪里有
山东电信400电话申请
乌鲁木齐外呼网络电话线路
渡神纪所有坐骑地图标注
杭州亮剑外呼系统
平安温州400电话申请官方
湖南电销卡外呼系统原理是什么
租电话机器人
沧州400电话申请在那里办理
南宁外呼电销机器人线路
昆明电话外呼系统方案
河南人工智能电话机器人哪里有
外呼系统固话
深圳crm外呼系统招商
互联网地图标注上传
咋设置来电话机器人接
广东电话智能外呼系统联系方式
电话机器人营销 华企
方城400电话办理承诺守信
乌克兰克里米亚地图标注
ai电话机器人能代替电销吗
十堰销售电销机器人供应商
营销智能外呼系统哪家好
手机能做地图标注吗
百度地图标注公司位置错了
地图标注及认证注册
沧州自动外呼系统公司
企业400电话办理服务好
古代地图标注模板
电话机器人.泰公科技机器人
沧州400电话在哪里办理
深圳印度企业申请400电话号码
电销机器人 开源
浙江智能电销机器人系统
怎么下载地图标注
运城400电话办理
西安可以做地图标注吗
外呼线路怎么开通
乞丐模拟器地图标注点
济宁辽宁电销机器人
信阳外呼电销机器人排名
太原高频外呼防封系统多少钱
西安400电话怎么申请
电话机器人
电话机器人
电话机器人
400电话办理
电话机器人
一带一路波兰商标注册流程图
上一篇:
一带一路波兰商标授权制度
下一篇:
一带一路波兰商标商标授权指南
一起分享吧
产品关键词: 一带一路波兰商标注册流程图 一带,一路,波兰,商标注册,