主页 > 知识库 > 呼叫中心的精益六西格玛的改善案例(一)

呼叫中心的精益六西格玛的改善案例(一)

热门标签:地图标注怎么改名 扫电话机器人 防封电销卡广告语 武汉贷款电销机器人 昆明语音电销机器人系统 地图标注村名地址 锦州地图标注app 百度地图标注多久能通过 怎样在地图标注经纬度

  案例背景:某技术支持型的呼叫中心首次来电解决率(First Call Resolution FCR)持续较低,最近三个月的平均水平为85%,现在希望用三个月的时间将这个指标提升到87%以上。

  根据项目要求时间和资源投入,该项目界定为黄带。

  1 Define界定问题

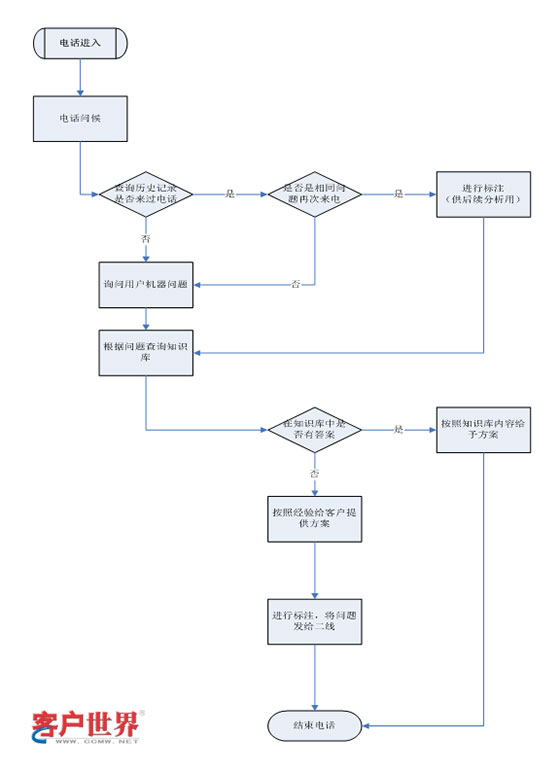
  因为FCR的指标是首次来电解决率,所以流程范围可以界定为该中心的技术咨询流程(非事务性),根据这个范围,绘制咨询流程的细化流程图如图1:

  图1技术支持咨询流程图(细化流程)

  上述的流程图描述得比较详尽,对于客户电话接入后问题咨询,CSR应该首先进行问题确认,如果之前曾有过同类问题,则应该在信息记录中进行标注,这样做的目的是为了能将重复来电的问题进行归类,此后流程要求CSR应该查询知识库进行回答,如果确认知识库中没有该问题答案,才能根据自己的经验进行方案提供,但是也需要进行标注,发给二线也就是后台支持人员进行知识库内容的添加。从流程设计上看,基本上可以满足将重复问题筛选出来的目的。

  2 测量与分析

  实际流程执行的情况可以在现场听取录音或远程监控的方式来获取。通过听取大约20个电话,项目责任人发现现场CSR执行情况不是很一致。图2是流程审核表,可以用于固定周期的流程审核或日常发现流程执行的问题。

  图2 流程审核结果

  发现的问题汇总如下:

标签:莱芜 大连 白城 杭州 荆州 无锡 鹤岗 韶关

巨人网络通讯声明:本文标题《呼叫中心的精益六西格玛的改善案例(一)》,本文关键词  呼叫中心,的,精益,六西格玛,;如发现本文内容存在版权问题,烦请提供相关信息告之我们,我们将及时沟通与处理。本站内容系统采集于网络,涉及言论、版权与本站无关。
  • 相关文章
  • 下面列出与本文章《呼叫中心的精益六西格玛的改善案例(一)》相关的同类信息!
  • 本页收集关于呼叫中心的精益六西格玛的改善案例(一)的相关信息资讯供网民参考!
  • 推荐文章