目录
- 1. 总览数据概况
- 1.1 判断数据缺失和异常
- 1.1.1 查看nan
- 1.1.2 *异常值检测(重要!易忽略)
- 1.2 了解预测值的分布
- 1.2.1 数字特征分析
- 1.2.2 类别特征分析(会画,不会利用结果)
- 2. *用pandas_profiling生成数据报告(新技能)
- 3. 小结
数据探索性分析(EDA)
1. 总览数据概况
数据库载入
#coding:utf-8
#导入warnings包,利用过滤器来实现忽略警告语句。
import warnings
warnings.filterwarnings('ignore')
import pandas as pd
import numpy as np
import matplotlib.pyplot as plt
import seaborn as sns
import missingno as msno
数据载入
## 1) 载入训练集和测试集;
path = './'
Train_data = pd.read_csv(path+'car_train_0110.csv', sep=' ')
Test_data = pd.read_csv(path+'car_testA_0110.csv', sep=' ')
确定path,如果是在notebook环境,我通常使用 !dir查看当前目录

特征说明

新技能:使用.append()同时观察前5行与后5行
## 2) 简略观察数据(head()+shape)
Train_data.head().append(Train_data.tail())

观察数据维度
Train_data.shape,Test_data.shape

总览概况: .describe()查看统计量,.info()查看数据类型




1.1 判断数据缺失和异常
1.1.1 查看nan
Train_data.shape,Test_data.shape

也可直接查看nan,有以下两种方式 ↓ :
Train_data.isnull().sum()

可视化na更直观
# find na
tmp = df_train.isnull().any()
tmp[tmp.values==True]

新技能: msno库(缺失值可视化)的使用
Train_data.isnull().sum().plot( kind= 'bar')

可视化看下缺省值
msno.matrix(Train_data.sample(250))
其中,Train_data.sample(250)表示随机抽样250行,白色条纹表示缺失

直接显示未缺失的样本数量/每特征
msno.bar(Train_data.sample(250),labels= True)

使用msno中的 .heatmap()查看缺失值之间的相关性
msno.heatmap(Train_data.sample(250))

1.1.2 *异常值检测(重要!易忽略)
通过Train_data.info()了解数据类型
1.2 了解预测值的分布
查看分布的意义在于:
a. 及时将非正态分布数据变化为正态分布数据
b. 异常检测
1.2.1 数字特征分析
发现都是int

统计分布 ↓
Train_data['price'].value_counts()

## 1) 总体分布概况(无界约翰逊分布等)
import scipy.stats as st
y = Train_data['price']
plt.figure(1); plt.title('Johnson SU')
sns.distplot(y, kde=False, fit=st.johnsonsu)
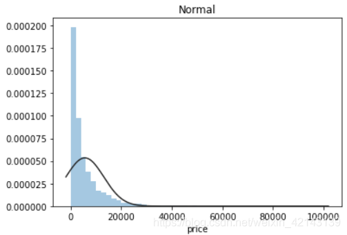
plt.figure(2); plt.title('Normal')
sns.distplot(y, kde=False, fit=st.norm)
plt.figure(3); plt.title('Log Normal')
sns.distplot(y, kde=False, fit=st.lognorm)



结论:price不服从正态分布,因此在进行回归之前,它必须进行转换。无界约翰逊分布拟合效果较好。
1.2.1.1 相关性分析
1.2.1.2 *偏度和峰值
偏度(skewness),统计数据分布偏斜方向和程度,是统计数据分布非对称程度的数字特征。定义上偏度是样本的三阶标准化矩。

峰度(peakedness;kurtosis)又称峰态系数。表征概率密度分布曲线在平均值处峰值高低的特征数。直观看来,峰度反映了峰部的尖度。

## 2) 查看skewness and kurtosis
sns.distplot(Train_data['price']);
print("Skewness: %f" % Train_data['price'].skew())
print("Kurtosis: %f" % Train_data['price'].kurt())

批量计算skew

查看skew的分布情况

批量计算kurt

查看kurt的分布情况

查看目标变量的分布
## 3) 查看预测值的具体频数
plt.hist(Train_data['price'], orientation = 'vertical',histtype = 'bar', color ='red')
plt.show()

结论:大于20000得值极少,其实这里也可以把这些当作特殊得值(异常值)直接用填充或者删掉
由于np.log(0)==-inf,无法绘图,因此改用log(1+x)绘制分布bar,和教程里有出入,教程里用log绘图如下:(我画不出来,因为-inf会报错)

# log变换之后的分布较均匀,可以进行log变换进行预测,这也是预测问题常用的trick
plt.hist(np.log(1+Train_data['price']), orientation = 'vertical',histtype = 'bar', color ='red')
plt.show()

分离label即预测值
Y_train = Train_data['price']
#这个区别方式适用于没有直接label coding的数据
#这里不适用,需要人为根据实际含义来区分
#数字特征
numeric_features = Train_data.select_dtypes(include=[np.number])
numeric_features.columns
#类型特征
categorical_features = Train_data.select_dtypes(include=[np.object])
categorical_features.columns
numeric_features = ['power', 'kilometer', 'v_0', 'v_1', 'v_2', 'v_3', 'v_4', 'v_5', 'v_6', 'v_7', 'v_8', 'v_9', 'v_10', 'v_11', 'v_12', 'v_13','v_14' ]
categorical_features = ['name', 'model', 'brand', 'bodyType', 'fuelType', 'gearbox', 'notRepairedDamage', 'regionCode',]
# 特征nunique分布
for cat_fea in categorical_features:
print(cat_fea + "的特征分布如下:")
print("{}特征有个{}不同的值".format(cat_fea, Train_data[cat_fea].nunique()))
print(Train_data[cat_fea].value_counts())
每个特征情况都会逐个如下所示:

test data显示同理
numeric_features.append('price')
numeric_features

price_numeric = Train_data[numeric_features]
correlation = price_numeric.corr()
correlation
只截了一部分

查看相关性(强->弱)
print(correlation['price'].sort_values(ascending = False),'\n')

可视化correction
f , ax = plt.subplots(figsize = (7, 7))
plt.title('Correlation of Numeric Features with Price',y=1,size=16)
sns.heatmap(correlation,square = True, vmax=0.8)

price完成历史使命,删掉
del price_numeric['price']
## 2) 查看几个特征得 偏度和峰值
for col in numeric_features:
print('{:15}'.format(col),
'Skewness: {:05.2f}'.format(Train_data[col].skew()) ,
' ' ,
'Kurtosis: {:06.2f}'.format(Train_data[col].kurt())
)

1.2.1.3 *每个数字特征的分布可视化(易忽略)
## 3) 每个数字特征得分布可视化
f = pd.melt(Train_data, value_vars=numeric_features)
g = sns.FacetGrid(f, col="variable", col_wrap=2, sharex=False, sharey=False)
g = g.map(sns.distplot, "value")
只截了部分:


结论:匿名特征(v_*)相对分布均匀
1.2.1.4 *数字特征相互之间的关系可视化(易忽略)
## 4) 数字特征相互之间的关系可视化
sns.set()
columns = ['price', 'v_12', 'v_8' , 'v_0', 'power', 'v_5', 'v_2', 'v_6', 'v_1', 'v_14']
sns.pairplot(Train_data[columns],size = 2 ,kind ='scatter',diag_kind='kde')
plt.show()
1.2.1.5 *多变量互相回归关系可视化(易忽略)
## 5) 多变量互相回归关系可视化
fig, ((ax1, ax2), (ax3, ax4), (ax5, ax6), (ax7, ax8), (ax9, ax10)) = plt.subplots(nrows=5, ncols=2, figsize=(24, 20))
# ['v_12', 'v_8' , 'v_0', 'power', 'v_5', 'v_2', 'v_6', 'v_1', 'v_14']
v_12_scatter_plot = pd.concat([Y_train,Train_data['v_12']],axis = 1)
sns.regplot(x='v_12',y = 'price', data = v_12_scatter_plot,scatter= True, fit_reg=True, ax=ax1)
v_8_scatter_plot = pd.concat([Y_train,Train_data['v_8']],axis = 1)
sns.regplot(x='v_8',y = 'price',data = v_8_scatter_plot,scatter= True, fit_reg=True, ax=ax2)
v_0_scatter_plot = pd.concat([Y_train,Train_data['v_0']],axis = 1)
sns.regplot(x='v_0',y = 'price',data = v_0_scatter_plot,scatter= True, fit_reg=True, ax=ax3)
power_scatter_plot = pd.concat([Y_train,Train_data['power']],axis = 1)
sns.regplot(x='power',y = 'price',data = power_scatter_plot,scatter= True, fit_reg=True, ax=ax4)
v_5_scatter_plot = pd.concat([Y_train,Train_data['v_5']],axis = 1)
sns.regplot(x='v_5',y = 'price',data = v_5_scatter_plot,scatter= True, fit_reg=True, ax=ax5)
v_2_scatter_plot = pd.concat([Y_train,Train_data['v_2']],axis = 1)
sns.regplot(x='v_2',y = 'price',data = v_2_scatter_plot,scatter= True, fit_reg=True, ax=ax6)
v_6_scatter_plot = pd.concat([Y_train,Train_data['v_6']],axis = 1)
sns.regplot(x='v_6',y = 'price',data = v_6_scatter_plot,scatter= True, fit_reg=True, ax=ax7)
v_1_scatter_plot = pd.concat([Y_train,Train_data['v_1']],axis = 1)
sns.regplot(x='v_1',y = 'price',data = v_1_scatter_plot,scatter= True, fit_reg=True, ax=ax8)
v_14_scatter_plot = pd.concat([Y_train,Train_data['v_14']],axis = 1)
sns.regplot(x='v_14',y = 'price',data = v_14_scatter_plot,scatter= True, fit_reg=True, ax=ax9)
v_13_scatter_plot = pd.concat([Y_train,Train_data['v_13']],axis = 1)
sns.regplot(x='v_13',y = 'price',data = v_13_scatter_plot,scatter= True, fit_reg=True, ax=ax10)
1.2.2 类别特征分析(会画,不会利用结果)
对类别特征查看unique分布
## 1) unique分布
for fea in categorical_features:
print(Train_data[fea].nunique())
categorical_features
1.2.2.1 箱形图可视化
## 2) 类别特征箱形图可视化
# 因为 name和 regionCode的类别太稀疏了,这里我们把不稀疏的几类画一下
categorical_features = ['model',
'brand',
'bodyType',
'fuelType',
'gearbox',
'notRepairedDamage']
for c in categorical_features:
Train_data[c] = Train_data[c].astype('category')
if Train_data[c].isnull().any():
Train_data[c] = Train_data[c].cat.add_categories(['MISSING'])
Train_data[c] = Train_data[c].fillna('MISSING')
def boxplot(x, y, **kwargs):
sns.boxplot(x=x, y=y)
x=plt.xticks(rotation=90)
f = pd.melt(Train_data, id_vars=['price'], value_vars=categorical_features)
g = sns.FacetGrid(f, col="variable", col_wrap=2, sharex=False, sharey=False, size=5)
g = g.map(boxplot, "value", "price")
1.2.2.2 小提琴图可视化
## 3) 类别特征的小提琴图可视化
catg_list = categorical_features
target = 'price'
for catg in catg_list :
sns.violinplot(x=catg, y=target, data=Train_data)
plt.show()
categorical_features = ['model',
'brand',
'bodyType',
'fuelType',
'gearbox',
'notRepairedDamage']
1.2.2.3 柱形图可视化类别
## 4) 类别特征的柱形图可视化
def bar_plot(x, y, **kwargs):
sns.barplot(x=x, y=y)
x=plt.xticks(rotation=90)
f = pd.melt(Train_data, id_vars=['price'], value_vars=categorical_features)
g = sns.FacetGrid(f, col="variable", col_wrap=2, sharex=False, sharey=False, size=5)
g = g.map(bar_plot, "value", "price")
1.2.2.4 特征的每个类别频数可视化(count_plot)
## 5) 类别特征的每个类别频数可视化(count_plot)
def count_plot(x, **kwargs):
sns.countplot(x=x)
x=plt.xticks(rotation=90)
f = pd.melt(Train_data, value_vars=categorical_features)
g = sns.FacetGrid(f, col="variable", col_wrap=2, sharex=False, sharey=False, size=5)
g = g.map(count_plot, "value")
2. *用pandas_profiling生成数据报告(新技能)
pfr = pandas_profiling.ProfileReport(Train_data)
pfr.to_file("./example.html")
3. 小结
本次笔记虽然针对样本量较少的情况,但仍有一些可贵的思路:
a. 通过检查nan缺失情况,确定需要进一步处理的特征:
填充(填充方式是什么,均值填充,0填充,众数填充等);
舍去;
先做样本分类用不同的特征模型去预测。
b. 通过分布,进行异常检测
分析特征异常的label是否异常(或者偏离均值较远或者事特殊符号);
异常值是否应该剔除,还是用正常值填充,等。
c. 通过对laebl作图,分析标签的分布情况
d. 通过对特征作图,特征和label联合做图(统计图,离散图),直观了解特征的分布情况,通过这一步也可以发现数据之中的一些异常值等,通过箱型图分析一些特征值的偏离情况,对于特征和特征联合作图,对于特征和label联合作图,分析其中的一些关联性
到此这篇关于Datawhale练习的文章就介绍到这了,更多相关python预测内容请搜索脚本之家以前的文章或继续浏览下面的相关文章,希望大家以后多多支持脚本之家!
您可能感兴趣的文章:- 利用机器学习预测房价
- 如何用Python进行时间序列分解和预测
- 利用keras使用神经网络预测销量操作
- 详解用Python进行时间序列预测的7种方法
- Python实现新型冠状病毒传播模型及预测代码实例