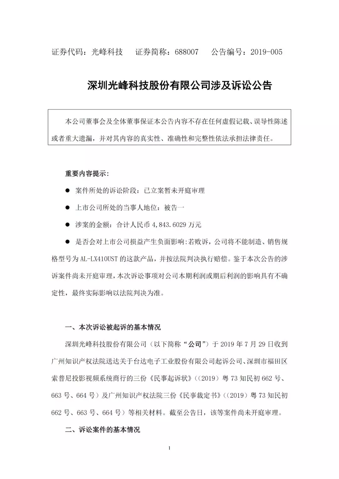
7月29日,光峰科技深夜披露称:公司收到广州知识产权法院送达的关于台达电子工业股份有限公司(以下简称“台达电子”)起诉光峰科技、深圳市福田区索普尼投影视频系统商行(以下简称“索普尼投影”)的三份《民事起诉状》,以及广州知识产权法院三份《民事裁定书》等相关材料。
公告显示,上述案件涉案金额合计4843.6029万元。
▌登陆科创板七天遭起诉,光峰科技3000万财产被冻结
7月22日,光峰科技登陆科创板,股票代码688007。作为科创板广东第一股,光峰科技在科创板首批25家上市公司中可谓备受关注。

然而,上市才不到一周时间,一则诉讼就把光峰科技推到了风口浪尖。
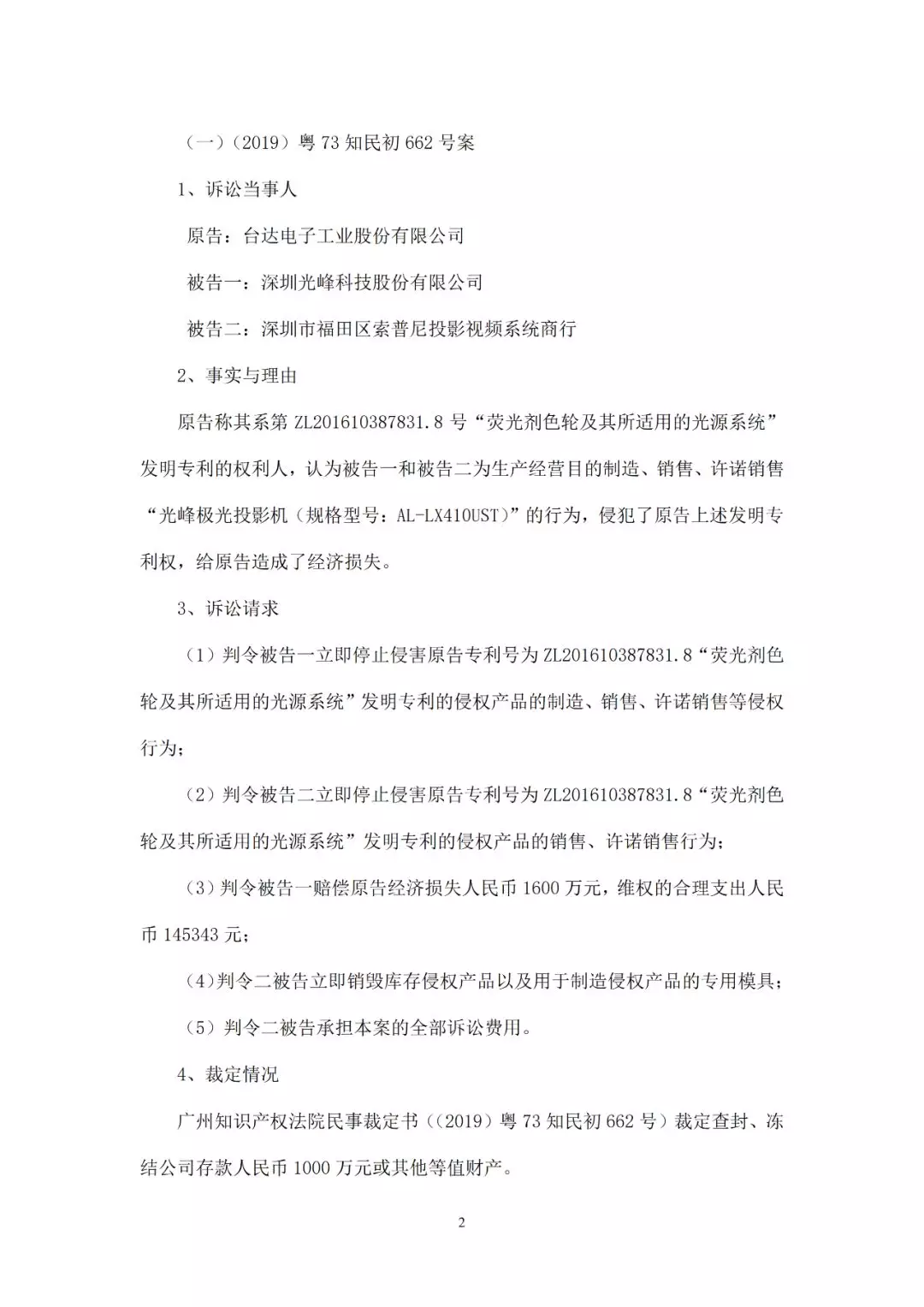
7月29日消息,台达电子以光峰科技侵犯专利权为由将其诉至广州知识产权法院。台达电子称其系第ZL201610387831.8号“荧光剂色轮及其所适用的光源系统”、第ZL2013100174478.0号“光学系统”、第ZL201310625063.1号“蓝光合成方法及系统”等发明专利的权利人。
被告之一光峰科技和被告之二索普尼投影为生产经营目的,制造、销售、许诺销售“光峰激光投影机(规格型号:AL-LX410UST)”的行为,侵犯了其上述发明专利权,造成了经济损失。
鉴于此,台达电子请求法院判令光峰科技等停止相关侵权产品的制造、销售,并赔偿相应的经济损失。
目前消息,光峰科技公司在中国建设银行开立的一个账户存款中的3000万元被冻结。
▌光峰科技:侵权可能性低,冻结资金不影响公司运营
据公开资料显示,光峰科技成立于2006年,是一家全球领先激光显示科技企业。公司主要产品包括激光电影放映机光源、激光电影放映机、激光电视光机、激光电视以及激光商教投影机等。

而本次原告台达电子是一家交换式电源供应器与风扇产品的厂商,主要产品包括提供电源管理的整体解决方案、视讯显示器、工业自动化、网路通讯产品与可再生能源相关产品。
本次涉诉的产品是一款激光商教投影机,为光峰科技主要盈利系列产品。2016-2018年,公司激光商教投影机销售收入分别为1.78亿元、2.54亿元和3.27亿元,对公司业绩增长贡献较大。
对于台达电子诉讼,光峰科技表示,经分析,公司产品未使用涉案专利技术方案,侵犯该涉案的3件专利的可能性低。
AL-LX410UST投影机为公司40多款激光商教投影机产品中的其中一种,公司称,该型号产品销售额不到其2018年营业收入的1%。
公司表示,目前银行账户的现金余额充足,冻结的3000万元不会影响公司的正常运营和资金收支。
值得一提的是,原告台达电子曾出现在光峰科技招股说明书中。
上市公司当时披露称,国家知识产权局指导编辑的《产业专利分析报告——新型显示》书籍显示,光峰科技荧光激光技术专利申请量为109项,台达电子申请量为13项。
公告全文




市场未动,商标先行!希望各大企业能加强知识产权保护战略实施,做好对自己品牌的保护。在这个商标资源如此匮乏的时代,注册全类商标已经难上加难。你的品牌还没有商标的话,那要赶紧去注册了。你想在短期内获得一枚优质的好标,建议通过购买商标的方式去获得,时间上更快!后期商标好好经营的话,其孵化的品牌价值也是不可估量的。