主页 > 知识库 > 范冰冰注册商标被驳回 起诉国家知识产权局胜诉

范冰冰注册商标被驳回 起诉国家知识产权局胜诉

热门标签:广西高频外呼系统原理是什么 中移在线众包平台外呼系统 金华外呼业务系统 易之风外呼系统是哪家的 重庆自动外呼系统服务商 天津ai电销机器人哪家好 江阴地图标注 随州便宜外呼系统软件 大连ai电销机器人供应商
来源:新浪娱乐


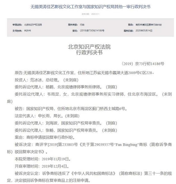
范冰冰商标申请驳回复审行政纠纷一事中,北京知识产权法院公开了行政判决书,判决书中显示范冰冰起诉国家知识产权局胜诉。

据悉,范冰冰曾想使用自己的名字拼音大小写“FAN BING BING”“fan bing bing”注册申请商标,国家知识产权局以相关规定驳回了该申请,范冰冰决定起诉了国家知识产权局。根据裁定书显示,判决日期为5月14日,判决结果为范冰冰方胜诉,插销了国家知识产权局驳回范冰冰申请注册商标的回复决定书。


标签:铁岭 长白山 莱芜 江门 安徽 泸州 衢州 濮阳

巨人网络通讯声明:本文标题《范冰冰注册商标被驳回 起诉国家知识产权局胜诉》,本文关键词  范冰冰,注册商标,被,驳回,;如发现本文内容存在版权问题,烦请提供相关信息告之我们,我们将及时沟通与处理。本站内容系统采集于网络,涉及言论、版权与本站无关。
  • 相关文章
  • 下面列出与本文章《范冰冰注册商标被驳回 起诉国家知识产权局胜诉》相关的同类信息!
  • 本页收集关于范冰冰注册商标被驳回 起诉国家知识产权局胜诉的相关信息资讯供网民参考!
  • 推荐文章