主页 > 知识库 > 销售经理的成功塑造

销售经理的成功塑造

热门标签:运城400电话如何申请 ai电销机器人图片高清 南昌销售电销机器人 对中国地图标注不完整的图片 五指山智能电话机器人 百度地图标注文字怎么弄 办理400电话需要什么 成都回拨外呼系统怎么样 湖南电话智能外呼系统价格
销售经理作为公司履行推销工作的职能部门的领导,在公司的推销工作中起着重要的核心作用。销售经理的成功塑造,不管对公司来说,还是对其自身来说,都是非常重要的事情。本节简单介绍销售经理的能力素养、主要职责、成功要素以及管理下属的技巧。
6.6.1销售经理的能力素养
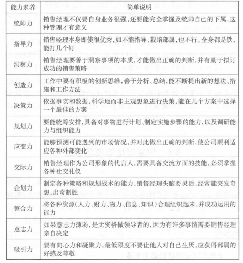
一般来讲,销售经理都有在一线从事销售和推销工作的经历。所以,前面提到的推销人员的基本素质和能力,销售经理也应该具备,并且也都会做得很好,只有这样才会被一层一层地提拔,以致到了销售领导岗位。但是,作为管理层领导,销售经理必须要发挥领导才能,而不再是自己干好业务即可。这种领导才能是各种不同能力的一个总和。表6-16概括了销售经理应具备的12大能力素养,销售经理必须不断地对其强化和锤炼。
表6-16销售经理的能力素养
6.6.2销售经理的工作职责
销售经理作为一个职能部门的管理者,从管理学的意义上来说,其根本职责就是对整个公司的销售队伍进行规划、组织、指挥、控制、协调和激励。销售经理主要是通过管理销售队伍来完成销售任务的。销售经理的职责可以具体总结为表6-17所示的几个方面。
表6-17销售经理的工作职责
6.6.3销售经理的成功因素
以上分析了销售经理的能力素养和工作职责,其实若想成为一个优秀的销售经理,还需要在以下几个方面多做功课,并且要不断提高管理下属的工作方法和管理技巧。
1.正确地把握市场
销售经理应当做到对产品需求预测、销售效率分析、趋向变动分析、季节变动分析、相关关系分析、市场占有率分析、购买动机分析、竞争对手分析等驾轻就熟。
2.能对工作业绩提出保证
很多公司的销售经理有权要求自己的薪水,他们用实力去保证业绩,也用这项保证去要求自己的报酬。销售经理要敢于宣布自己的目标,对目标负责,并争取相应的报酬。
3.能根据事实做判断
销售经理对员工做出判断,不应是听下属员工说了什么,而应是看下属员工做了什么。如果下属员工提交的报告是大概……之类的词语,一定要确定一下事情的究竟,绝不能让这类模棱两可,语气含糊的报告去左右销售经理的准确判断和最终决策。
4.有良好的人际关系
在某种程度上说,一名销售经理能否在社会上立足,不仅是看他能做什么,而更重要的是看他有多少朋友。良好的人际关系可以表现出一个人的社会活动能力。
5.能简化各种复杂问题
在面对各种下属遇到的繁琐问题或者相关矛盾的时候,一个成功的销售经理应该能够整体考虑,把握重点,解决疑难,却又不让遇到困难的人觉得事情原来是这么简单。
6.建立相应的工作规范
销售部的工作是一项系统工程,各个环节都紧密相连,所以,应该让所有的工作流程标准化,管理数据规范化,结果表达直观化,以使员工有章可循,减少工作混乱。
7.能设身处地了解员工
对部下的真正工作情况不了解的销售经理是不合格的。在制定一个工作计划时,如果对各部分工作完成的难度和所需条件不了解,很难保证计划的实施效果。
8.善于进行自我激励
许多人都认为成功一定是被某事激励后所产生的一种行动。其实不然,强烈的动机往往是在行动之后才激发出来的。请记住:赢家不等待感觉,他可以用行动去创造感觉。
9.要赢得大家的支持
玩弄权术所造成的成功只是暂时的,一名销售经理要争取的是真正的支持者,同事、上级以及更重要的部下的支持。而这些人是否真正支持你,则完全看你对待别人的态度。
10.具有恒心与毅力
通往销售经理成功之路,充满无数坎坷和陷阱。而坚定的信心和顽强的毅力能让你终获全胜。但恒心和毅力意味着不断的牺牲,这种付出能使一个平凡的人成为不平凡的人。
11.促进销售,创造利益
销售经理应该站在顾客的立场,把顾客一切的合理需要都考虑周到,并提供顾客所需要的服务。换句话说,只有做到系统化营销,才可能创造更大的利润。
12.总结过去的成功经验,把成功的秘诀告诉下属
失败分析固然必要,但过分介意过去的失败会打击自己的自信心,影响目前工作的开展。销售经理不妨多分析过去的成功,并把总结的经验写下来,教给自己的部下。
13.能够正确对待失败
失败并不可怕,关键在于失败后怎么做。俗话说:失败是成功之母。但应切记的是:失败并非一定是成功之母。作为销售经理,工作中不可能没有失败,关键还在于如何化失败为动力,下面是几种比较好的处理方法:第一,诚恳而客观的审视周围情势,不要归咎于别人,而应反省自己;第二,分析失败的过程和原因,拟订计划,采取必要的措施,以求改正;第三,在重新尝试之前,想象自己圆满完成工作的情景。
14.具体写下今后几年的目标
销售经理应该将自己的目标具体的(可能的话,应该使用数字)写下来。例如在一年内、两年内、五年内所要达到的工作业绩。此外还应清楚的列出对自己的财力、地位、知名度、交友范围,以及其他有关自己所要求的目标,每年朝着那个目标全力以赴去奋斗。
6.6.4销售经理管理下属的技巧
销售经理要想成功达到自己的目标,必须要学会带领一个团队协同作战。所以,如何学会管理下属至关重要,除了掌握激励销售人员的方法外,还必须掌握一些技巧。'
1.要加强对销售人员业务活动的指导
在销售工作流程中,业务活动(这里主要是指业务洽谈)是销售活动的重点工作之一,它的成功与否关系到销售目标能否实现。一般来说,业务活动的人员大多是基层的销售人员,为使业务洽谈能获得成功,销售经理应对销售人员进行必要的指导,并且要求销售人员在必要时建立事前请示、事后汇报制度。同时,对于销售人员遇到紧急情况(例如陷入谈判僵局,遇到产品质量投诉,面临谈判破裂,竞争对手插手)时的处理方法,销售经理也要对其进行一定的指导,平时都要多加演练。最后,销售经理与销售人员之间的信息沟通渠道一定要畅通,要学会减少非人为因素造成的沟通障碍。有效的沟通可以营造出互信互赖的良好的工作气氛,上级愿意倾听员工的心声和栽培下属,在工作上给予下属支持与帮助;同样,下属也能接受上级的指导,改进自己的工作。
2.管理中要学会适当地授权
所谓授权就是指上级授给下属一定的权力,使下属在一定的监督之下,有相当的自主权和行动权。在销售工作中经常使用授权这种方式,可以从两个方面去理解授权。一方面,对于一名销售经理来说,其能力、精力和时间都是有限度的,将一些简单的日常问题交由下属处理并授予处理这些问题所需的权力,这样可以大大地提高工作效率,让销售经理能有更多的精力和时间去处理一些更主要的问题,便于统筹整个销售全局,而下属也因此得到了锻炼的机会。许多业界权威人士的经验表明,许多优秀下属就是靠这种方法培养出来的。另一方面,优秀的员工总是强烈要求参与有挑战性的工作,上级的授权是对他们能力的肯定和支持,能带给他们相当的责任感和成就感,他们在这种激励下会更加努力地思考和工作,保持一种和谐的团队氛围和高昂的士气。
合理适当授权能收到上述的良好效果,但在授权过程中有些细节问题需要注意,这就要求销售经理具有更老练的授权技巧。首先,一定要选定合适的授权对象。销售经理必须对下属的特点、性格、能力等方面进行分析,从中选择工作能力强,意志坚强并适合所授工作的下属,对其进行授权;其次,严格筛选授权的相关内容。赋予一件完整的任务并提供完整的相关训练,同时授权者必须向被授权的下属明确所授事项的任务目标及权责范围;再次,所授权的工作必须能有利于提升该下属的专业涵养。授权的意义不仅仅是完成任务这么简单,更多的是对下属的栽培。最后,必须拟订一套业绩考核方案。根据该方案,如果被授权的下属不能承担职责时,应明智地及时收回职权。同样,如果其完成所授权的工作成效卓越,就应给予肯定表扬甚至奖励,让其有更强的自信心。
3.要掌握一定的领导方法和领导艺术
销售事业的成败,也就是能否实现既定的目标,关键在于领导。在现代社会背景下,销售事业会受到多种因素作用的影响,销售工作与社会有着千丝万缕的关系。因此,对销售经理的领导方法也提出了更高的要求,同时也决定了销售经理的领导工作在很大程度上必须具有创造性,而这些是建立在销售经理个人的经验、素养和洞察力的基础上的,要具备这些条件才能灵活地运用各种领导方法和技巧,提高工作效率,率领和引导销售团队克服前进的各种障碍,顺利实现预定的目标,那么,怎么样才能成为拥有熟练领导技巧的销售经理呢?首先,要学会因时、因人、因事、因势而变。随机应变的能力是销售经理掌握领导技巧的第一要素。其次,要充分了解自己的下属,在工作上全心全意做他们的后盾,让其无后顾之忧,他们才可能努力去工作、冒险、创新。再次,在适当的时机邀请下属参与决策过程,毕竟他们工作在销售的第一线,直接接触市场,对市场的敏感度比较高,对市场需求趋势比较了解,因而往往可以从中获得许多建设性的意见。最后,在达成任务、维系团队士气和满足下属需求三者之间求得最适当的平衡,对不同的销售人员要会运用不同的引导方法,这就要求销售经理有非凡的协调能力,这也是领导方法艺术性的表现。

标签:湖州 黄石 海东 黔西 攀枝花 潍坊 三沙 湖州

巨人网络通讯声明:本文标题《销售经理的成功塑造》,本文关键词  销售,经理,的,成功,塑造,;如发现本文内容存在版权问题,烦请提供相关信息告之我们,我们将及时沟通与处理。本站内容系统采集于网络,涉及言论、版权与本站无关。
  • 相关文章
  • 下面列出与本文章《销售经理的成功塑造》相关的同类信息!
  • 本页收集关于销售经理的成功塑造的相关信息资讯供网民参考!
  • 推荐文章