主页 > 知识库 > Gartner联合环信发布《下一代客户服务软件趋势报告》

Gartner联合环信发布《下一代客户服务软件趋势报告》

热门标签:自动外呼系统多少钱一个月 湖州三五防封电销卡 中国地图标注省名简称 电话外呼系统机器人网页版 广州ai电话电销机器人怎么样 美国地图标注的人民币 重庆市丰都县地图标注 苹果地图标注注册 许昌防封卡外呼系统公司
  呼叫中心(客户中心)行业在中国近二十年来发展迅猛。在中国的发展路径是遵循呼叫、接触、互动(call center->contact center->interaction center)的过程。而新时代的客户互动又注入了客户契合互动(engagement)的内涵,客户中心正在发生深刻的变革。随着国内以环信为典型代表的一批新一代全媒体智能SaaS客服企业的蓬勃发展,全媒体智能客服已经逐渐成为客服行业的标配。中国移动互联网发展之迅猛已经领先世界,社交媒体爆发以及专门为移动端提供SaaS客服的厂商纷纷崛起,促进了全媒体客服领域的高速发展。自2014年以来,中国SaaS客服领域吸引了大量的投资者,投资总额近1亿美元,同时BAT等互联网巨头也已经入场。
  经过数十年的沉淀,客户中心正从话音呼叫中心、网页端客服向全媒体架构的统一客服平台升级,经过2015年的启动期,2017年全媒体客户中心将进入高速发展期,同时以环信为首的一批中国SaaS客服企业取得了井喷发展。在北美,2015年客服软件市场采购总额高达96亿美元,这个市场中孕育了多家备受业界关注和追捧的公司,如Salesforce和Zendesk。
  作为中国全媒体智能客服的倡领者,环信CEO刘俊彦认为:“未来以移动端为核心的全媒体接入、跨媒体、跨渠道、跨部门的客户服务体验,以及智能客服机器人将成为下一代客服软件的三大核心驱动力。”客户中心经过多年的发展,从单一的语音服务渠道进化成为多介质的全媒体服务渠道,并最终将发展成整合传播服务、营销、销售和产品用户体验为一体的互动中心。未来客户中心将以“体验”为核心视角,描绘一副全媒体接入、人工智能驱动、大数据升华,参与企业全要素、全流程运作的服务蓝图。
  Gartner认为技术创新有时领先于客户需求,有时滞后于客户需求。在本报告中,我们采用步调分层这一方法从以下三个层次对现有和新兴技术要求做了分析:记录系统、创新系统、差异化系统。对于客户服务,我们划分了下列层次:
  核心问题是:如何将步调层次中的技术转化为承载客户服务和支持的IT项目。需要着力解决的核心问题是组建合适的团队以开展企业级客户服务和支持。团队至少需要包括:
  • IT架构师和应用设计师——配合核心客户服务。
  • 一位业务主管——代表下列客户旅程:从潜在客户显现需求至他们成为既有客户,乃至增销和续订。
  • 数据和分析专家——提出可用的分析方案,说明如何创建相关的控制面板和基准。他们了解如何捕捉有关客户服务和支持的成功标准,并提高相关的分析成熟度。
  • 营销专业人士——分享他们在对业务的目标新客户群体进行旅程分析和行为观察方面所取得的经验。
  我们提供基于客户交互的共同路线图。每个公司都应该使用相关的步调层次工具包来创建自己的三至五年路线图,以便从当前过渡到未来状态。虽然工具包并不产生路线图,但它确实可以为制定IT计划奠定良好的基础。
  01、最佳实践:全媒体客服核心在于移动端接入,移动端客服最佳体验是基于IM
  移动互联时代,客户正转移至移动端,服务需要紧跟客户步伐。Gartner报告指出:“消费者对移动设备的偏好正在快速发展,对于一些行业而言,到2019年,移动设备的使用将占到所有互联网交互的85%,如果不能改善移动客户服务,企业将遭受损失。”
  因为技术门槛高,目前仅有部分大型企业能够在移动APP上提供端到端的、完整的客户服务支持能力,但是中小型企业的部署热情高涨。同时,在社交媒体上(如Facebook、微博、微信等)入驻的企业都已经开始在平台上提供客户服务能力,相比传统的网页客服和呼叫中心,社交媒体客服更是得到年轻用户的青睐。包括移动APP内置客服、社交媒体客服、网页客服/HTML5客服、传统呼叫中心等接入的全媒体客服已是大势所趋,而全媒体接入的核心在于移动端接入。
  1、全媒体客服主流接入渠道特性
  当前国内的主要接入渠道包括移动APP内置客服、网页客服/HTML5客服、社交媒体客服(微信、微博)和呼叫中心。由上表可见除开移动APP内置客服以外,其余三个主流的接入门槛较低,技术标准化且成熟,核心难点在于移动端接入。
  2、支持移动APP内置客户服务的关键技术和最佳实践
  2.1移动APP内置客服帮助企业在移动端保持了品牌和服务的一致性
  在移动APP中内置客户服务,使消费者不需要跳出APP就可以及时得到客户服务支持,而不再需要去寻求第三方比如呼叫中心等传统客服方式。这很好的解决了很多APP运营者,对消费者跳出APP后,可能不再返回APP的忧虑,同时企业保持了品牌和服务的一致性。
  2.2移动APP内置客服的最佳体验是基于IM(即时通讯)
  随着IM(即时通讯)类APP如Whatsapp,微信等在手机上的流行,IM已经被证明是在移动终端上最适合连接人与人的沟通方式。在客服领域,以环信为代表的一批移动APP内置客服技术提供商的成功,也证明了IM同样是移动终端上最适合连接人与服务的沟通方式。将IM方式用于消费者与客服人员沟通有几大优势:
  支持富媒体消息,表现能力强。比如消费者可以发送位置,图片,订单消息等类型消息。这种类型的富媒体消息,往往很难通过电话描述。
  IM沟通是典型的异步沟通方式。对客服坐席来说,使用IM,可以和最多几十个消费者同时沟通,相比电话这种传统的一对一同步沟通方式,效率有极大的提高。与此同时,对于消费者来说,使用IM沟通,更符合手机碎片化使用的特点。
  使用IM客服,只要用户不卸载APP,即使用户离开APP,甚至杀死APP,客服也随时可以将消息以推送方式通知到手机。用户绝不会错过任何有价值的消息。
示例:国美在线APP通过环信提供的APP内置客服很好的服务了上亿用户。
  2.3移动APP内置IM(即时通讯)客服技术选型建议
  附录:Gartner研究——移动端客户服务
  02跨渠道环境下的客户服务体验是客服行业面对全媒体客服新趋势的主要挑战
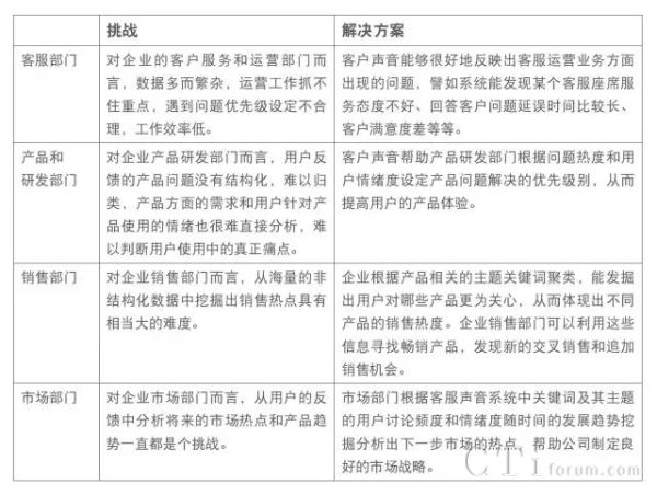
  全媒体客服不仅只是多渠道的接入,更重要的是用户跨渠道的体验和跟踪,在海量的数据中发现问题。而要做到这一点,企业首先需要理解客户到底体验到了什么。
  今天,全球来看,越来越多的企业正在通过构建一个有效的客户声音系统,来透析客户对企业产品和服务的准确体验,帮助企业识别和改善客户旅程的各个阶段。对企业而言,倾听客户声音的能力决定了他们在客户体验这个领域上的竞争力。
  Gartner报告指出:“VOC是企业有关客户体验管理(CEM)战略需要考量的核心维度。CEM是个很大的话题,覆盖了企业交付给用户的客户体验的方方面面,是未来五年全球CEO所关注的排名前三的重点领域之一。”
  附录:Gartner研究——客户声音
  03智能客服机器人是下一代客服的核心驱动力
  随着全媒体客服的普及和广泛应用导致企业和消费者多点接触,同时用户体验得到了企业的重视,导致客服咨询量暴增,企业有限的客服人力资源与日益增加的客服请求之间的矛盾日益尖锐,如何用有限的客服资源服务不断增长的海量客服请求需要一个颠覆型的技术来解决。相比人工客服,智能客服机器人将提供极大的效率优势。
  Gartner报告指出智能客服机器人(VCA-virtual customer assistance)的使用正处于临界点。大幅改进的自然语言处理技术,以聊天为中心的移动渠道与客户互动的应用,以及客户对机器人技术的接受程度,这些因素使得人们对VCA的兴趣越来越大。
  从被动的被人类编程出来的,可以在结构化和非结构化内容库中找到问题答案的虚拟助手,到主动的有时候是机器学习得到的VCA的转变,其考察个人的特征并代表他们行动。虚拟助手正在经历从被动的被人类编程出来,在结构化和非结构化内容库中找到问题答案,到主动的通过机器学习能够理解用户个性化的需求,并且随之采取灵活应对行为的转变。
  附录:Gartner研究——虚拟客户助手
  Gartner 2016 Cool Vendor
  环信移动客服——全媒体智能云客服倡领者,于2016年荣膺“Gartner 2016 Cool Vendor”。环信支持全媒体接入,包括网页在线客服、社交媒体客服(微博、微信)、APP内置客服和呼叫中心等多种渠道均可一键接入。基于环信业界领先的IM长连接技术保证消息必达,并通过智能客服机器人技术降低人工客服工作量。同时,基于人工智能和大数据挖掘的客户旅程透析产品“环信客户声音”能够帮助企业优化运营,提高跨渠道客服体验。典型用户包括国美在线、58到家、楚楚街、海尔、神州专车、新东方、链家、泰康在线、中信证券等众多标杆企业。

标签:朔州 拉萨 张掖 宁夏 长白山 铜仁 玉溪 宁夏

巨人网络通讯声明:本文标题《Gartner联合环信发布《下一代客户服务软件趋势报告》》,本文关键词  Gartner,联合,环信,发布,下一代客户服务软件趋势报告,;如发现本文内容存在版权问题,烦请提供相关信息告之我们,我们将及时沟通与处理。本站内容系统采集于网络,涉及言论、版权与本站无关。
  • 相关文章
  • 下面列出与本文章《Gartner联合环信发布《下一代客户服务软件趋势报告》》相关的同类信息!
  • 本页收集关于Gartner联合环信发布《下一代客户服务软件趋势报告》的相关信息资讯供网民参考!
  • 推荐文章