Matlab绘图介绍
强大的绘图功能是Matlab的特点之一,Matlab提供了一系列的绘图函数,用户不需要过多的考虑绘图的细节,只需要给出一些基本参数就能得到所需图形,这类函数称为高层绘图函数。此外,Matlab还提供了直接对图形句柄进行操作的低层绘图操作。这类操作将图形的每个图形元素(如坐标轴、曲线、文字等)看做一个独立的对象,系统给每个对象分配一个句柄,可以通过句柄对该图形元素进行操作,而不影响其他部分。
Matlab绘制特殊图形
1. 绘制极坐标图
说明:使用polarplot函数绘制极坐标图,每组数据表示一条闭合曲线,共有20条曲线构成20条封闭同心曲线。
t = linspace(0,2*pi,500);
y = 1+0.3*sin(20*t)+0.1*sin(30*t)+0.1*sin(40*t);
polarplot(t,y,t,1.1*y,t,1.2*y,t,1.3*y,t,1.4*y,t,1.5*y,t,1.6*y,t,1.7*y,t,1.8*y,t,1.9*y,...
t,2.0*y,t,2.1*y,t,2.2*y,t,2.3*y,t,2.4*y,t,2.5*y,t,2.6*y,t,2.7*y,t,2.8*y,t,2.9*y,'linewidth',1.5);

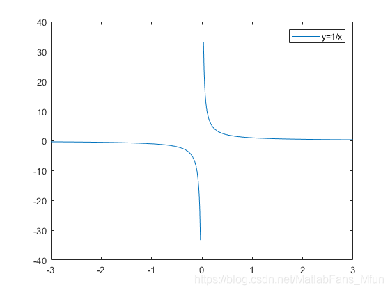
2. 单条曲线绘制分段函数(反比例函数y=1/x)
说明:反比例函数在x接近于0时,趋近于奇异(1/0 趋近于无穷大),使用nan非数对图形进行镂空,可以实现一条曲线绘制y=1/x的整个定义域。
x = linspace(-3,3,500);
f = @(x) 1./x;
y = f(x);
for ii = 1:length(x)
if abs(x(ii))0.03
x(ii) = nan;
y(ii) = nan;
end
end
plot(x,y)
legend('y=1/x')

3. 正方体内绘制随机分布的颜色片图
说明: 使用plot3绘制正方体12条边,使用fill3函数绘制颜色片,颜色片位置和填充颜色随机生成。
a = 20;
b = 20;
c = 20;
A1 = [0 0 0
a 0 0
a b 0
0 b 0
0 0 0];
A2 = [0 0 c
a 0 c
a b c
0 b c
0 0 c];
A3 = [0 0 0
0 0 c
0 b c
0 b 0
0 0 0];
A4 = [a 0 0
a 0 c
a b c
a b 0
a 0 0];
% 绘图
figure
hold on
plot3(A1(:,1),A1(:,2),A1(:,3),'k');
plot3(A2(:,1),A2(:,2),A2(:,3),'k');
plot3(A3(:,1),A3(:,2),A3(:,3),'k');
plot3(A4(:,1),A4(:,2),A4(:,3),'k');
view(3)
XYZ0 = [0 0 0
1 0 0
1 0 1
0 0 1];
for ii = 1:100
p = [rand*(a-2) rand*(b-2) rand*(c-2)]+1; % 球心
X2= p(1) + XYZ0(:,1);
Y2 = p(2) + XYZ0(:,2);
Z2 = p(3) + XYZ0(:,3);
ColorSpec = rand(1,3);
fill3( X2,Y2,Z2,ColorSpec )
end

4. 在大圆内随机生成若干互不相交的小圆
说明:先绘制大圆,在大圆内随机生成小圆圆心,判断小圆圆心和其它小圆的距离,如果小圆圆心距离小于直径,说明小圆相交,舍去该小圆。
tic
X = [];
Y = [];
n = 0;
while n 1000
r = rand * (750-5);
theta = rand * 2*pi;
x0 = r*cos(theta);
y0 = r*sin(theta);
s = min( (x0-X).^2 + (y0-Y).^2 ); % 最小圆心距离
if s 10^2
continue;
else
X = [X;x0]; % 圆心坐标集合
Y = [Y;y0];
n = n +1 % 点数
end
end
toc
alpha = linspace(0,2*pi,100);
x = 5*cos(alpha);
y = 5*sin(alpha);
figure
plot( 150*x,150*y,'r' )
hold on
for ii = 1:n
x0 = X(ii);
y0 = Y(ii);
plot(x0+x,y0+y,'k')
end

5. 在长方体内随机生成若干球体
说明:patch函数绘制长方体和球体表面,并可填充颜色。
x = 100;
y = 80;
z = 50;
theta = linspace(0,2*pi,50);
phi = linspace(0,2*pi,50);
[theta,phi] = meshgrid(theta,phi);
r = 2;
X0 = r*cos(phi).*cos(theta);
Y0 = r*cos(phi).*sin(theta);
Z0 = r*sin(phi);
% 绘图
X = [0 x x 0
0 x x 0
0 0 0 0
x x x x
0 x x 0]';
Y = [0 0 y y
0 0 y y
0 y y 0
0 y y 0
y y y y]';
Z = [0 0 0 0
z z z z
0 0 z z
0 0 z z
0 0 z z ]';
figure
patch(X,Y,Z,'r');
view(3)
hold on
for ii = 1:50
p = [rand*(100-4*r) rand*(80-4*r) rand*(50-4*r)]+2*r; % 球心
X2= p(1) + X0;
Y2 = p(2) + Y0;
Z2 = p(3) + Z0;
patch( X2,Y2,Z2,'y' )
end

6. 绘制圆柱体与球体曲面相交,并绘制相交曲线
说明: mesh函数绘制曲面图,求解方程得到交线参数方程,plot3函数绘制三维交线。
%% 曲面1
t = linspace(0,2*pi,200);
s = linspace(0,2*pi,200);
[t,s] = meshgrid(t,s);
x = 2*cos(t);
y = 2*sin(t).*cos(s);
z = 2*sin(t).*sin(s);
figure
mesh(x,y,z)
%% 曲面2
t2 = linspace(0,2*pi,200);
z2 = linspace(-3,3,200);
[t2,z2] = meshgrid(t2,z2);
x2 = 1 + cos(t2);
y2 = sin(t2);
hold on
mesh(x2,y2,z2)
%% 交线
t3 = linspace(0,2*pi,200);
y3 = sin(t3);
x3 = 1 + cos(t3);
z3 = sqrt(4-2*x3);
plot3(x3,y3,z3,'r','linewidth',5)
hold on
plot3(x3,y3,-z3,'r','linewidth',5)

8. 绘制三维抛物曲面
说明:使用nan非数对图形进行镂空
x = -20:0.1:20;
y = -20:0.1:20;
[X,Y] = meshgrid(x,y);
p = 0.2;
q = 0.1;
Z = X.^2/(2*p) + Y.^2/(2*q);
Z = (Z=500) .* Z + ((Z>500)-1) ./ ((Z>500)-1); % 图形镂空
mesh(X,Y,Z)

9. 抛物曲面随参数变化形成动画
说明:每个步长内动态更新绘制三维曲面,形成动画效果。
x = linspace(-1,1,20);
y = linspace(-1,1,20);
[X,Y] = meshgrid(x,y);
figure
a = 1;
Z = a.*X.^2 + Y.^2;
h = surf(X,Y,Z);
zlim([0,15])
for a = 1:0.1:10
Z = a.*X.^2 + Y.^2;
set(h,'zdata',Z);
drawnow
pause(0.1)
end

10. 使用不同频率的正弦波合成方波
说明:傅里叶级数,利用不同频率的正弦波合成方波,三角函数项数越多,合成方波越精确。
t=0:0.000001:1;
f1=6*sin(10*pi*t)/pi;
f2=6*sin(10*pi*t)/pi+2*sin(30*pi*t)/pi;
f3=6*sin(10*pi*t)/pi+2*sin(30*pi*t)/pi+6*sin(50*pi*t)/(5*pi);
%% 循环段
N = 10; % 点数
f4 = 0; % 初始值
for ii = 1:N
f4 = f4 + 3*2*sin((2*ii-1)*10*pi*t)/pi/(2*ii-1);
end
figure
subplot(2,2,1),plot(t,f1)
subplot(2,2,2),plot(t,f2)
subplot(2,2,3),plot(t,f3)
subplot(2,2,4),plot(t,f4)

总结
到此这篇关于利用Matlab绘制各类特殊图形的文章就介绍到这了,更多相关Matlab绘制特殊图形内容请搜索脚本之家以前的文章或继续浏览下面的相关文章希望大家以后多多支持脚本之家!
您可能感兴趣的文章:- Matlab实现时间序列预测分类实例代码
- 图文详解matlab原始处理图像几何变换
- Matlab如何实现矩阵复制扩充
- 如何利用Matlab制作一款真正的拼图小游戏
- 利用Matlab提取图片曲线