项目说明:
本项目是一个简单微信小程序客服消息类,实现客服消息相关功能。官方给的php示例有误,这里就不再吐槽了。
本示例是采用开发者服务器,没有采用云调用的形式。
官方文档:
客服消息指南
客服消息服务端
适用场景

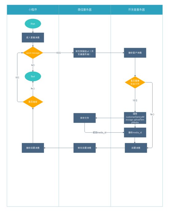
客户消息流程图

使用步骤
1、开启客服消息
https://mp.weixin.qq.com/wxam...
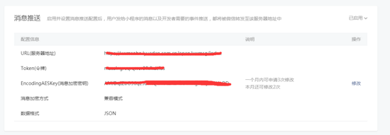
登录-开发-开发设置-消息推送
[]( https://raw.githubusercontent...
点击“启动”
[]( https://raw.githubusercontent...
URL(服务器地址):填开发者服务器对应的url,如 https://xxxxxx/demo.php
Token(令牌):这个随便填,要求3-32位。
EncodingAESKey(消息加密密钥):这个点击“随机生成”即可。
消息加密方式:可以根据自己需要选择,本例选择”兼容模式“。
数据格式:json相对于xml来说,从压缩效率及传输效率更具优势,这里我们选json。
注意:以上操作完后先不要提交,等配置好开发者服务端后再提交。
2、配置开发者服务端
检验signature的PHP示例代码:
$signature = $_GET["signature"];
$timestamp = $_GET["timestamp"];
$nonce = $_GET["nonce"];
$echostr=$_GET["echostr"];
$token = TOKEN;//这里改成你第一步操作时填写的token
$tmpArr = array($token, $timestamp, $nonce);
sort($tmpArr, SORT_STRING);
$tmpStr = implode( $tmpArr );
$tmpStr = sha1( $tmpStr );
if ($tmpStr == $signature ) {
return $echostr;
} else {
return false;
}
官方示例没有返回 $echostr ,这个检验开发者服务端是否成功的关键,必须返回。
3、提交消息推送配置
如果没有报错,证明配置成功。

4、开发者服务端demo
?php
//验证signature
//$signature = $_GET["signature"];
//$timestamp = $_GET["timestamp"];
//$nonce = $_GET["nonce"];
//$echostr=$_GET["echostr"];
//
//$token = TOKEN;//这里改成你第一步操作时填写的token
//$tmpArr = array($token, $timestamp, $nonce);
//sort($tmpArr, SORT_STRING);
//$tmpStr = implode( $tmpArr );
//$tmpStr = sha1( $tmpStr );
//
//if ($tmpStr == $signature ) {
// return $echostr;
//} else {
// return false;
//}
include_once './Xcxmsg.php';
$xcxmsg = new Xcxmsg();
$postStr = file_get_contents('php://input');
if (!$postStr)
return false;
$postArr = json_decode($postStr, true);
if (!isset($postArr['MsgType']) || !isset($postArr['FromUserName']))
return false;
$data = ["touser" => $postArr['FromUserName']];
$accessToken = $xcxmsg->getAccessToken();
$url = "https://api.weixin.qq.com/cgi-bin/message/custom/send?access_token=" . $accessToken;
switch ($postArr['MsgType']) {
case "text":
//如用户发送的是文字信息,这里处理
//回复图文链接,也可以回复别的类型,根据需要
$data['msgtype'] = "link";
$data['link'] = [
"title" => "hello",
"description" => "Is Really A Happy Day",
"url" => "LINK_URL",//连接url
"thumb_url" =>"THUMB_URL" //图片url
];
$json = json_encode($data, JSON_UNESCAPED_UNICODE);
$xcxmsg->curl($json, $url);
break;
case "image": //如用户发送图片消息,进入这里
//服务端回复 图片,也可以回复别的类型,根据需要
$data['msgtype'] = "image";
$data['image'] = ['media_id' => 'media_id值']; // 执行 $xcxmsg->upload($accessToken)返回的 media_id
$json = json_encode($data, JSON_UNESCAPED_UNICODE);
$xcxmsg->curl($json, $url);
case "miniprogrampage":
//如用户发送小程序卡片,进入这里
//这里服务端回复小卡片,也可以回复别的类型,根据需要
$data['msgtype'] = "miniprogrampage";
$data['miniprogrampage'] = [
"title" => "title",
"pagepath" => "pages/index/index",
"thumb_media_id" => "media_id值"];// 执行 $xcxmsg->upload($accessToken)返回的 media_id
$json = json_encode($data, JSON_UNESCAPED_UNICODE);
$xcxmsg->curl($json, $url);
break;
case "event":
//如用户进入会话事件
//这里可以回复文本
$data['msgtype'] = "text";
$data['text'] = [
"content" => "Hello World",
];
$json = json_encode($data, JSON_UNESCAPED_UNICODE);
$xcxmsg->curl($json, $url);
break;
default:
}
5、小程序前端
在需要的地方添加以下代码:
button open-type="contact" >客服消息/button>
用微信开发工具的预览,生成二维码,扫描测试是否成功。
项目地址: https://github.com/guyan0319/...
总结
以上所述是小编给大家介绍的基于PHP实现微信小程序客服消息功能,希望对大家有所帮助,如果大家有任何疑问请给我留言,小编会及时回复大家的。在此也非常感谢大家对脚本之家网站的支持!
如果你觉得本文对你有帮助,欢迎转载,烦请注明出处,谢谢!
您可能感兴趣的文章:- 微信小程序 消息推送php服务器验证实例详解
- php基于Redis消息队列实现的消息推送的方法
- php实现微信模板消息推送
- php实现websocket实时消息推送
- 解析php做推送服务端实现ios消息推送
- PHP实现微信小程序在线支付功能(代码实例)
- php实现微信小程序授权登录功能(实现流程)
- 微信小程序发送订阅消息的方法(php 为例)
- 微信小程序上传图片到php服务器的方法
- 详解php微信小程序消息推送配置