我国首部规范互联网信息环境的基础法规《网络安适法》在6月1日之后正式实施。
该法实施前,各大互联网巨头就纷纷加码信息安适及内容自查等方面的投入,阿里和腾讯别离通过各自的云办事输出其安适技术接口,或强制推行实名制。百度先后发布公告实行百度账号实名制、百度网盘自6月1日起也要求实名制,百度在安适方面,早就推出了大数据平台4A安适体系;以个人安适业务起家的360也有完善的大数据安适平台。
在新法实施同一天,今日头条颁布颁发成立“网络安适委员会”。
钛媒体获悉,该委员会是一个独立组织,由技术、运营、审核多部门的核心人才共同参与,从注册实名制、社区自律以及审核等方面,保障用户安适和内容。
不生产内容、专注于内容分发的今日头条,跻身国内内容分发平台第一阵营,尤其是在2015年9月这家公司推出头条号以来,头条号的数量迅速增长,从用户规模到内容体量,这都要求在平台运营规则上进一步规范化。
对于内容分发平台而言,网络安适最主要的议题是内容安适。以坐拥上亿用户的微信公众平台就曾在产品上经历过无数次迭代,在内容过滤、账号封禁、用户举报机制上做足了功夫。今日头条抽调了 20 余人的技术团队,专门匹配给网络安适委员会,显然,在网络安适建设方面依然是一个技术升级的信仰者。
近日,今日头条首度向钛媒体透露了其在网络安适和内容审核上的独家“法宝”。作为“幕后英雄”的网络安适委员会,到底是如何运作的?算法模型、人工智能,到底是怎么帮手人工完成安适审核?
一、实名制升级:接入face++识别技术
有自媒体从业者曾向钛媒体证实,头条号开放平台的注册极为严格。在账号注册上,根据相关政策要求用户注册必需绑定手机,并且坚持人工审核。
2017年,新成立的网络安适委员会对实名制进行了一次技术升级,即通过AI技术对注册用户进行身份实名认证,这项识别办事采用了旷视科技(face++)提供的人脸识别、活体检测技术,来判断每一位实名用户各项信息的匹配程度。
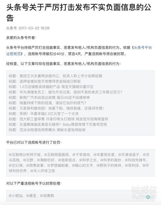
钛媒体记者在本年3月份头条号发布的一则“严厉打击发布不实负面信息的公告”中看到(如下图),一共20个头条号遭遇禁言处罚,并有3名头条号运营者被封禁。

注册头条号的用户,首先都将要求阅读并接受一份《头条号办理制度》,于头条号名称规范、简介规范、审核尺度、处罚尺度等都做出了明确规定。
由于每个身份证仅限注册一个头条号,与其他平台比拟,头条号的审核规则是最严格的。一旦因运营者违规操作被平台封禁账号,“被封禁账号的身份证也不予释放”,这也意味着,严重的违规操作者可能面临永久加入“黑名单”的风险。
二、审核机制:如何“干掉”虚假信息
在内容审核方面,各大内容型平台历来都是高成本、高投入,内容把关的技术能力,对于内容型平台来说更是一条生死线。钛媒体对国内某第一阵营直播平台的采访中发现,内容运营的人力成本、技术和设备采购成本加在一起,一个典型的内容型平台在内容自查上的投入要超过一个亿人民币。
低俗、谣言、标题党——堪称国表里各个内容平台的三大毒瘤。
针对于此,今日头条在内容审核上采取了一套独家的“四审机制”,也就是说,在今日头条的内容审核流程中,文章100%过人工审核,通过“人防”和”技防“的结合,所有文章通过技术过滤、人工审核、盲审、复审的“四审机制”才能发布。
“盲审”环节,充分表现了机器+人工审核的优势:机器按照规则和比例抽取文章,将同一篇文章同时分配给两位审核员,如果两人判断一致则通过,判断纷歧致会再分配给第三个人进行把关,通过这种模式最大程度降低了因审核员主不雅观原因、个人问题造成的误放、漏放。
那么,最为头疼并且隐蔽的标题党,又是怎样拦截的呢?今日头条技术负责人向钛媒体介绍,“标题党可以通过人工+机器三层拦截,进行识别。”
今日头条研发团队建立的数据模型,目前可以准确识别出“标题党”的内容。一篇完整的文章进入平台机器经识别和处理,最终从“机器”流程中放出来,今日头条的技术负责人向钛媒体还原出了一个完整的识别过程:
当平台识别出标题党的关键词后,“发送弹窗”的方式提示并劝导作者打住这样的行为;通过模型识别而来的标题党,平台将召回并人工确认;最后一道工序交给人工——人工复审将对从各种渠道召回的文章进行最终的人工评估复审。