近日,锌榜发现,视频号推广官方小程序已经全面开放。无论是企业或个人,均可以通过这个官方通道开启视频和直播推广。
视频号推广是微信广告推出的官方付费推广工具。创作者可通过这个平台注册推广账号,创建推广订单、购买曝光量和查询推广效果。

视频号推广是视频号商业化的一个重点方面,锌榜也收到了一份视频号商业化产品能力介绍的官方说明书,由腾讯广告和微信广告出品。
说明书中不仅介绍了视频号商业化的两种推广方案,还对效果与建议做了注释。对这份说明书的解读,将更好帮助我们理解和利用视频号的商业化能力。
推广视频号活动与直播
效果啥样?
目前视频号招商产品分为两个:视频号活动招商和视频号直播招商。
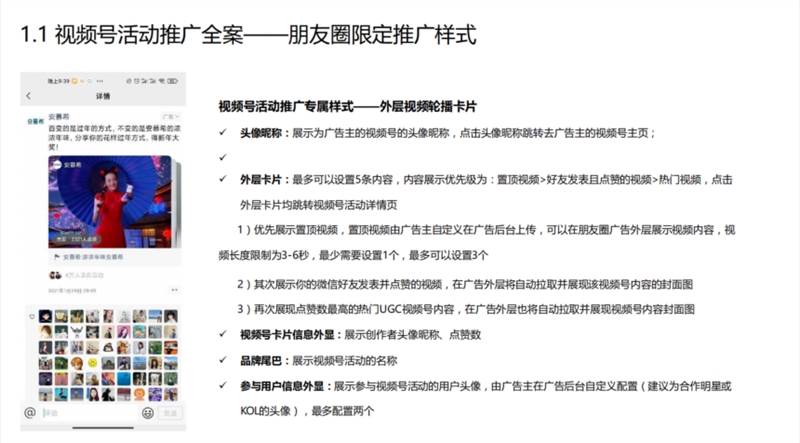
视频号活动推广方案,包含了朋友圈视频卡片式广告、视频号活动页定制与KOL内容定制等服务。
具体推广样式和功能支持如下图:


在KOL内容合作这一方面,视频号官方根据其汇集的创作者,为品牌广告主提供KOL资源合作服务。方案中也提到“广告主可挑选KOL名单,由平台统一报价。不支持私下合作KOL”。
而关于视频号直播推广,品牌方同样也可以获得朋友圈广告推广、视频号直播间定制化背景图和视频号直播转化组建的服务。
具体样式如下图:

在小程序上推广视频号
视频号推广小程序从去年9月份上线,从支持朋友圈流量、支持直播推广一步步进化。根据方案,在今年3月份及之后,视频号合约投放、竞价投放可实现在微信MP自助完成投放。
目前在视频号推广能力有两个通道完成,在小程序上可支持竞价投放,在MP投放端可支持合约投放。
那么,在视频号小程序上完成一次投放具体流程是什么呢?
看下图:

其中,值得关注的有以下几点:
(1)如后续充值需要开发票,开通账户时必须选择企业账号。
(2)现阶段自主充值仅支持微信支付,如需对公转账,需与行业经理联系。
完成开户和充值后,便可开始推广视频号动态和直播。

以推广视频号动态为例,选择需要推广的视频号动态,选择推广价格、推广人群、曝光时间和朋友圈文案,即可开始推广。
其中,在推广人群一栏,可以选择智能匹配人群;也可以自定义定向人群,手动选择年龄、性别与地域。
方案中说明,以刘筱的视频号推广作为案例,他在宣传推广后,广告外层点击率高于行业平均水平,用户进入视频号成本也低至0.2元。
关于视频号动态推广的Tips,定向人群的选择、外层文案配图和投放时间都很重要,官方建议:选择有吸引力的外层文案配图并尽量引导用户关注、投放集中在几天内完成、定向人群选择也不宜过窄。
推广视频号直播的设置路径相似,以下是官方对推广直播给出的建议:

利用MP怎么做视频号推广?
如果说,小程序推广适用于个体与中小企业,那么MP合约投放方案则适用于品牌主。它的门槛更高,也适用于更大曝光量的需求。

MP合约投放当前仍不支持自助,需要开发手工支持,需要品牌方按照指引创建广告,并且同步公众号、代理商、视频号等信息。
比如,在创建视频号动态或直播的广告过程,定向人群设置和创意内容的填写都比较复杂。

作为优秀案例,故宫视频号通过朋友圈广告高速引流,总互动点击率达到123%;评论率达到636%;广告打来的视频曝光量超过200w。
当前,已经有多个知名品牌利用视频号推广完成了营销,视频号小程序全面开放后,不少中小创作者也在尝试推广。视频号的商业化进度越发成熟,入局的各方玩家也早已做好准备。随着内容和商业的活跃,视频号生态也将越发完善。
以上就是为大家介绍的内部文件泄露!付费推广视频号,官方终于给出打法,希望对大家有所帮助,现在互联网已经进入到了短视频时代,如果需要抖音广告开户,抖音直播间付费推广开户或者托管的,都可以找我们咨询,现在开户优惠多多,还有返点,添加微信了解:veteran88
上一篇: 上一篇:抖音电商:超30万件违规商品上架前即被拦截
下一篇: 下一篇:抖音:坚决反对对热点当事人过度消费等行为